您好,
欢迎访问
无人系统网
!
帐号管理
收藏夹
退出
消息
0
请登录
免费注册
手机关注
微信号:youuvs
关注官方微信
m.youuvs.com
手机扫码看新闻
我的办公室
销售
发布产品
管理产品
求购
发布求购
管理求购
添加收藏
关于我们
广告服务
广告服务
关键词排名
会员升级
帮助中心
常见问题
买家帮助
卖家帮助
问题反馈
网站导航
资讯
公司
产品
品牌
采购
展会
视频
资讯
资讯
公司
产品
品牌
采购
展会
视频
搜索
发布询价单
首页
资讯
公司
产品
品牌
采购
展会
视频
地图
工业机器人
服务机器人
特种机器人
军事机器人
无人船
无人汽车
无人机
人工智能
物联网
前沿技术
无人系统
工业机器人
服务机器人
特种机器人
军事机器人
无人船
无人地面车辆
无人汽车
无人机
人工智能
物联网
前沿技术
您的位置:
首页
>
资讯 搜索
关键字:
智能仓储
(
共
213
条|
6
/
15
页
)
首页
资讯
行业专家
排序方式
按时间
按人气
最新资讯
我网原创
视频资讯
展会资讯
公司动态
医疗行业
智能仓储
已成为大势所趋
新冠病毒战“疫”已经打响一个月了,在这一个月中,医药行业的一切动向无时无刻不牵动全社会的每一根神经,同时,由于此次疫情具有极高传染性的特征,使得医药行...
行业资讯
作者:优为智造
2020-02-22 23:34
智能仓储
怎么玩?这篇文章给你答案
随着经济发展、科技进步,物流业也迎来了新一轮的产业革命。在“互联网+”战略的带动下,智慧物流、
智能仓储
等理念迎来热潮,仓储精细化管理将持续提升。下面,我们分享了3个
智能仓储
的案例,以下...
行业资讯
作者:中物联医药物流分会
2020-01-19 13:35
智能机器人助力仓储自动化,意欧斯领跑
智能仓储
在所有产业都在朝向更加科技化的方向发展时,物流仓储行业因为巨大的需求也不得不选择利用更高科技的产品,提升工作效率降低出错率,以博得在市场立足的机会。其中以意欧斯为代表的高新技术企业在...
企业动态
作者:意欧斯
2020-01-16 17:09
意欧斯AGV工业机器人开启
智能仓储
新时代
随着现代科技的进步,国内AGV品牌发展迅猛,人工智能化程度也越来越高。AGV系统凭借着全自动化程度高、灵敏、安全等优势,在一些较为单一的生产流水线,已经完全...
企业动态
作者:意欧斯
2020-01-16 16:00
原创
未来以无人机和AGV等主导的
智能仓储
——如何使企业受益?
一般来讲,仓库运营是制造过程的基础。管理供应链并按时向生产团队交付库存对于保持团队按计划并及时将货物交付给客户至关重要。但是,仓库不仅是开展业务所必需...
行业动态
作者:倚歌
2020-01-15 17:10
艾吉威:叉车AGV助力
智能仓储
物流大爆发
2019年整个AGV市场的表现是“万绿丛中一点红”,
智能仓储
物流已经成为各行各业降本增效的首选。确实随着近年AI与机器人技术的不断发展,作为提升生产性服务体验...
行业动态
作者:艾吉威机器人
2020-01-14 19:54
意欧斯AGV机器人,助推
智能仓储
行业新发展
双十二刚过,运输行业又经历了一个高速运转的阶段,在科技飞速发展全行业逐渐步入自动化生产的时代,AGV机器人的运用也逐渐得到普及,作为助推电商仓储及智慧物...
行业动态
作者:新科技
2019-12-21 18:44
快仓CEO杨威:
智能仓储
机器人全链条优势凸显,全球四大家族必有中国一席
2019年,是5G、人工智能等前沿技术带来世界变局的一年,中国企业在这场变局中的作用、地位都发生了令人无法忽视的变化,这一切受到国际商业媒体的高度关注。12月9日,《哈佛商业评论》公布了第三届...
企业动态
作者:快仓PR
2019-12-13 13:37
AGV及WMS在
智能仓储
系统的作用
随着我国用人成本及用地租金的不断提升,
智能仓储
系统得到了快速发展。在建设
智能仓储
系统中,很多厂家都希望能对当时生产这个产品的生产线、批次,所用材料,生产人,操作时间,动作记录等进行追...
行业资讯
作者:米克力美
2019-12-04 14:09
智能仓储
解决方案是AGV小车的核心竞争力
丹巴赫机器人可以提供一套完整的
智能仓储
解决方案,AGV小车是其中重要的一环,之前,人们在选择AGV小车的时候,都是从AGV小车自身来寻找竞争力和选择的优势,但是这样恰好进入了一个误区,
智能仓储
...
企业动态
作者:丹巴赫机器人
2019-11-20 15:26
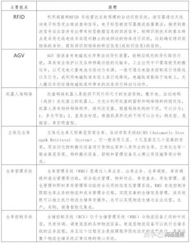
一张图看懂
智能仓储
主要技术分类,值得收藏!
智能仓储
系统是运用软件技术、互联网技术、自动分拣技术、光导技术、射频识别(RFID)、声控技术等先进的科技手段和设备对物品的进出库、存储、分拣、包装、配送及其信息进行有效的计划、执行和控...
企业动态
作者:海格里斯
2019-11-20 08:57
大众迷你仓AGV
智能仓储
项目
项目基本描述该项目牧星为客户提供的是“货到人”AGV
智能仓储
解决方案,利用大数据分析,糅合牧星独有的随机存储、 热度排布、高密度存储等业内先进算法,完美...
行业动态
作者:牧星智能
2019-11-18 11:48
解读“
智能仓储
”
在“智造”的今天,
智能仓储
以黑马之姿,融入我们的生活工作!但是,你知道什么是
智能仓储
?企业应该如何实现
智能仓储
?什么是
智能仓储
?
智能仓储
是仓库自动化的产物,是通过货架、自动化设备和互...
企业动态
作者:市场部
2019-11-14 14:09
新物流时代
智能仓储
的特点,如何打造
智能仓储
体系?
新物流时代
智能仓储
的特点1.自动化、智慧化的广泛应用主要是指硬件部分如自动化立体仓库系统、自动分拣设备、分拣机器人以及可穿戴设备比如VR增强现实技术的应用;细分下去自动化立体仓库里面又包...
企业动态
作者:海格里斯
2019-10-29 09:37
仓储相关:快消品行业
智能仓储
配货方法!
一、波次计划词语解释:波次计划是提高拣货作业效率的一种方法,它将不同的订单按照某种标准合并为一个波次,指导一次拣货。更通俗的讲,波次计划就是对订单进行分类。波次计划的出现是为了提高订...
企业动态
作者:hegerls
2019-10-25 09:10
共
213
条|
6
/
15
页
首页
上一页
4
5
6
7
8
下一页
末页
热点资讯
1
送货机器人亮相迪拜街区:Yango携手noon落地自动配送
2
Mach获700万美元融资以扩大其包括叉车在内的越野自动驾驶业务规模
3
“称重即验货”:中力旗下别格桥携手Andrews重构饮料配送链条
4
性价比炸场!7.19万起,两款大载重长航时纯电复合翼无人机上新
5
普宙科技入选「2025中国科创好公司」榜单
6
紫燕科技携手云南电网 | 完成超长距离输电线路激光巡检测试
7
古都长安,物流动脉再启新章|合肥搬易通(MiMA米玛)西安营销服务中心重磅启幕!
8
喜报!中科星图荣获上市公司金牛奖“金信披奖”
9
驼航科技王强博士成功入选中国科协青年科技人才培育工程-工程师专项计划
推荐图文
视频资讯
更多>>
MiR 2021 | 一睹MiR全球团队风采
原材料储存 | 实现整个制造和仓库环境中的物料运输工作流程自动化
李德仁院士莅临立得空间考察指导
无人车在展台上动起来?探秘行深智能2021世界人工智能大会
镭神智能3D SLAM高精度AGV导航方案最新突破--达到毫米级业界新高度
超声波技术系列【一】| 工作原理
最新资讯
更多>>
冷库专用利器 | 1.6-2.0吨林德高性能锂电平衡重叉车精准破局!
央视总台首届《直通未来年度盛典》,驼航科技入选低空经济赛道样本企业!
氢航科技两大研究院入选“2025年度浙江省企业研究院”
从空中8K全景到水下巡检:CES 2026 无人机创新指向“空水一体”的立体感知网络
Maximo 机器人上阵,亚马逊与 AES 正在重塑光伏电站建设方式
从具身智能到仿生陪伴:大象机器人携多款解决方案亮相CES 2026
TDK将 在 CES 2026 上发布可增强设备和具身人工智能技术
意大利人形机器人初创企业 Generative Bionics 获 7000 万欧元融资
关注官方微信
手机扫码看新闻