您的位置:首页 > 资讯 > 无人系统 > 企业动态 > 正文

一张图看懂智能仓储主要技术分类,值得收藏!

2019-11-20 08:57 性质:转载 作者:海格里斯 来源:海格里斯
免责声明:无人系统网(www.youuvs.com)尊重合法版权,反对侵权盗版。(凡是我网所转载之文章,文中所有文字内容和图片视频之知识产权均系原作者和机构所有。文章内容观点,与本网无关。如有需要删除,敬请来电商榷!)
智能仓储系统是运用软件技术、互联网技术、自动分拣技术、光导技术、射频识别(RFID)、声控技术等先进的科技手段和设备对物品的进出库、存储、分拣、包装、配送及其信息进行有效的计划、执行和控...
河北沃克金属制品有限公司

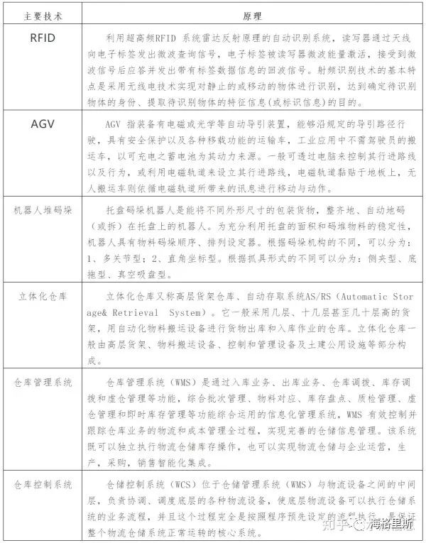
智能仓储系统是运用软件技术、互联网技术、自动分拣技术、光导技术、射频识别(RFID)、声控技术等先进的科技手段和设备对物品的进出库、存储、分拣、包装、配送及其信息进行有效的计划、执行和控制的物流活动。主要包括:识别系统、搬运系统、储存系统、分拣系统以及管理系统。

智能仓储主要技术分类:

热点资讯
推荐图文

关注官方微信

手机扫码看新闻