根据经营类型的不同,仓库可以分为自用型仓库、公用型仓库、合同仓库三大类,各类仓库的特点如表所示。
仓库经营类型选择模型
企业可以根据上述各种经营类型的特点和适用情况,选择合适的经营方式。当企业的特点不是非常明显时,应当比较各类经营方式的运营成本,选择成本较低的经营方式。
仓库经营类型选择的成本模型如图所示。
按用途选择仓库类型
按照用途的不同,仓库可以分为采购供应仓库、批发仓库、零售仓库、储备仓库、中转仓库、加工仓库、保税仓库等,各类仓库的用途及特点如表所示。
按货物特点选择仓库类型
每种货物均有其不同的保管特性,仓库规划人员还可以根据货物的特性设计不同的仓库类型,具体如表所示。
仓库选址规划工具
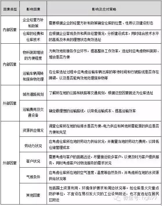
仓库选址需考虑的因素
在仓库选址过程中,应考虑经济因素、客户因素、自然因素、社会因素等多种因素。为了方便阐述,将这些因素分为内部因素和外部因素两大类,具体如表所示。
仓库选址需运用的策略
在仓库选址前,需运用合适的策略对选址问题进行定性分析。定性分析过程中,必须遵循以下三项原则。
费用原则:经济效益为仓库选址时最重要的考虑因素。
接近客户原则:仓库应尽量接近客户,以缩减运费并加快对客户需求的反应速度。
长远发展原则:选址工作要考虑到服务对象的分布状况及未来发展规划,给仓库扩容或发展预留一定的空间。
一般情况下,选址工作可以根据制造定位、中间定位、市场定位3项策略进行定性决策,具体策略如图所示。
仓库选址常用的方法和模型
对仓库进行大概的选址,确定仓库是靠近制造商还是客户后,就需要选用合适的方法和模型进行具体的选址决策,确定仓库的确切位置。
一般情况下,常用的方法包括因素评分法、重心法、线性规划法、德尔菲分析模型等,在这里海格里斯小编就不细讲了。
2025-09-04 22:15
2025-09-03 14:23
2025-08-20 22:14
2025-08-15 10:59
2025-08-06 11:19
2025-08-05 17:08
2025-08-01 23:47
2025-07-21 10:28
2025-07-21 10:28
2025-06-30 14:11
