您好,
欢迎访问
无人系统网
!
帐号管理
收藏夹
退出
消息
0
请登录
免费注册
手机关注
微信号:youuvs
关注官方微信
m.youuvs.com
手机扫码看新闻
我的办公室
销售
发布产品
管理产品
求购
发布求购
管理求购
添加收藏
关于我们
广告服务
广告服务
关键词排名
会员升级
帮助中心
常见问题
买家帮助
卖家帮助
问题反馈
网站导航
资讯
公司
产品
品牌
采购
展会
视频
资讯
资讯
公司
产品
品牌
采购
展会
视频
搜索
发布询价单
首页
资讯
公司
产品
品牌
采购
展会
视频
工业机器人
服务机器人
特种机器人
军事机器人
无人船
无人汽车
无人机
人工智能
物联网
前沿技术
无人系统
工业机器人
服务机器人
特种机器人
军事机器人
无人船
无人地面车辆
无人汽车
无人机
人工智能
物联网
前沿技术
您的位置:
首页
>
资讯
>
工业机器人
> 正文
收藏
打印
扫码手机看
分享
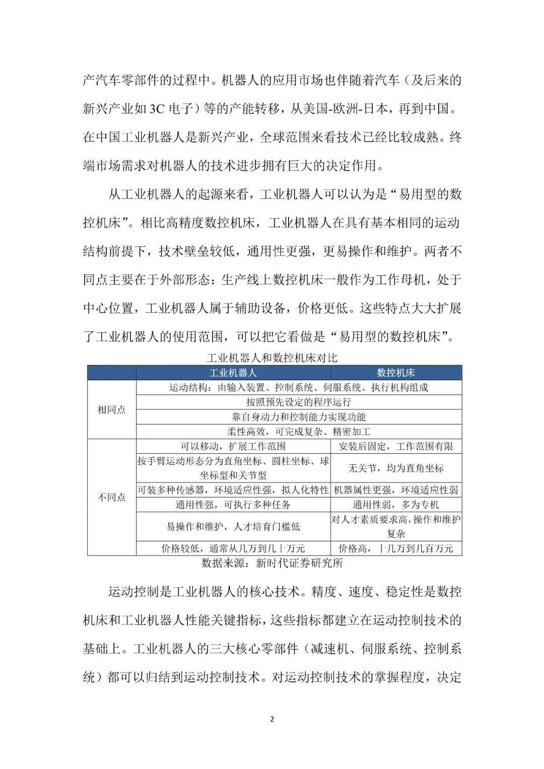
无人系统网工业机器人
热点|2020 年中国工业机器人产业发展白皮书
2020-12-13 18:45
性质:转载
作者:智能资讯
来源:智能资讯
免责声明:
无人系统网(www.youuvs.com)尊重合法版权,反对侵权盗版。(凡是我网所转载之文章,文中所有文字内容和图片视频之知识产权均系原作者和机构所有。文章内容观点,与本网无关。如有需要删除,敬请来电商榷!)
上一页
1
2
3
4
下一页
分享到:
相关资讯
更多>>
协同为轴:杭叉在MODEX 2026的纵深布局
搬易通(MiMA米玛)超窄通道叉车亮相MODEX 2026聚焦中国力量
租赁服务 重磅启航——MiMA“C计划”全国巡回广州站圆满收官!
博索尼集团亮相 MODEX 2026, 展示先进搬运解决方案
避坑指南|重载AGV/AMR算法踩坑难落地?欧米麦克教你轻松避坑
科钛极简CP15托盘搬运机器人
MODEX 2026直击 | 凯乐士三大产品现场演示,展示智慧物流科技实力
展会|诺力亮相2026深圳LogiMAT展
2026 EMK韩国国际电子制造展圆满落幕,寻迹智行惊艳亮相
【重磅邀约】MiMA“C计划”全国巡回广州站,MiMA超窄通道叉车:全国布局,租赁服务重磅启航
热点资讯
推荐图文
视频资讯
更多>>
MiR 2021 | 一睹MiR全球团队风采
原材料储存 | 实现整个制造和仓库环境中的物料运输工作流程自动化
李德仁院士莅临立得空间考察指导
无人车在展台上动起来?探秘行深智能2021世界人工智能大会
镭神智能3D SLAM高精度AGV导航方案最新突破--达到毫米级业界新高度
超声波技术系列【一】| 工作原理
最新资讯
更多>>
超窄通道技术先行者落子宁波-- 搬易通(MiMA米玛)赋能长三角物流产业升级
喜报!蓝芯机器人荣膺浙江省首批“科技新小龙”
12小时部署 - 开启高效自动化
中国零售看河南!南阳万德隆正用机器人打造生鲜仓储新标杆
极智嘉CeMAT惊喜不断!托盘到人方案首秀,首款纯视觉机器人首展……
新松移动机器人iMRS 2.0平台正式发布!
权威认证 安全可靠 | 国自机器人通过ISO27001信息安全管理体系认证
释放机器人技术的潜力:革新行业,改善人类生活
关注官方微信
手机扫码看新闻