您的位置:首页 > 资讯 > 无人机 > 正文

中国无人机市场规模不断增长,多方因素利好行业增长潜力巨大

2020-10-11 11:52 性质:转载 作者:佚名 来源: 电子发烧友
免责声明:无人系统网(www.youuvs.com)尊重合法版权,反对侵权盗版。(凡是我网所转载之文章,文中所有文字内容和图片视频之知识产权均系原作者和机构所有。文章内容观点,与本网无关。如有需要删除,敬请来电商榷!)

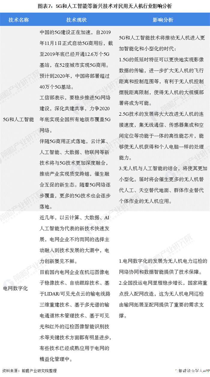
从细分应用领域看,无人机在航空摄影、农业植保、行业巡检、警用安防、遥感测绘、物流快递、应急救援、个人娱乐、无人机驾驶员培训等领域发展仍处于初步阶段,存在巨大市场应用潜力。

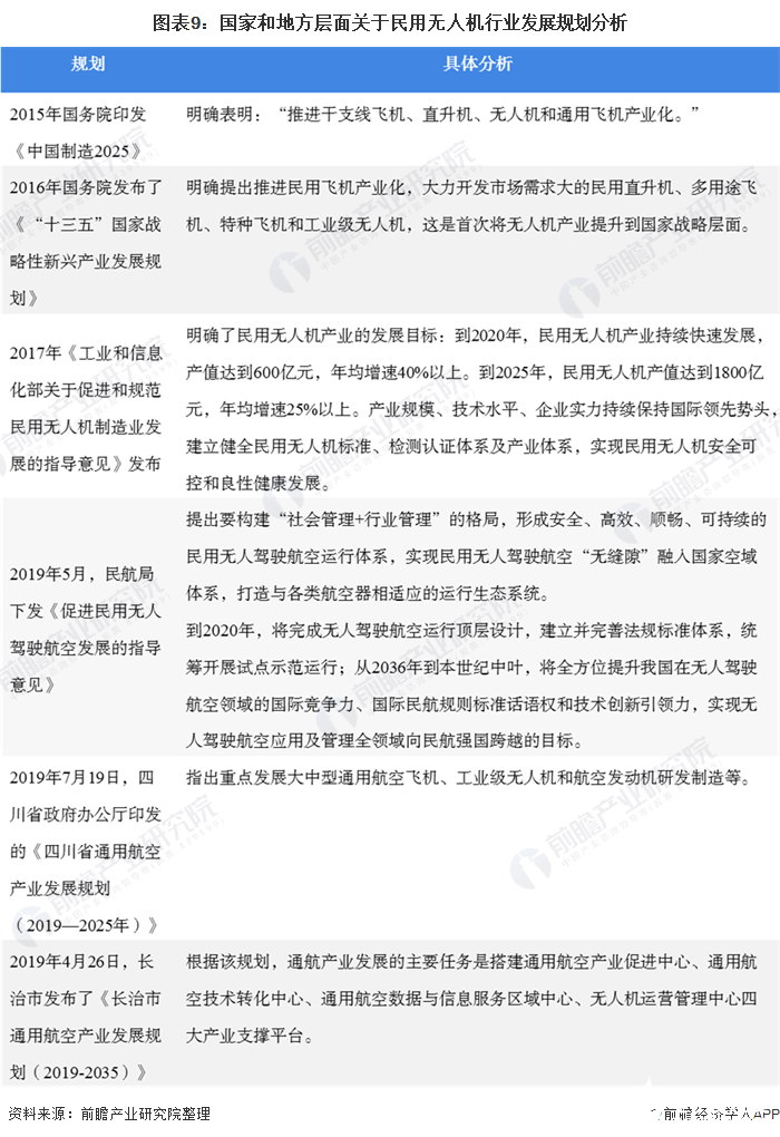
近年来,国家和地方层面关于无人机行业的发展规划不断出台。国家政策的引导支持和地方政府的务实推进,将为我国无人机产业的有序发展和无人机的广泛应用提供了有利的制度保障,推动无人机在更多领域得到广泛应用。

技术进步、下游应用市场驱动和国家政策导向和地方政府的务实推进,将使得我国民用无人机产业迎来黄金的发展时期,尤其是开发仍在深入的工业无人机领域,将迎来行业规模的大爆发。

结合目前我国民用无人机行业发展现状与增长速度,前瞻预计到2025年,我国民用无人机市场规模将达到560亿元,平均增速将在30%左右,各应用领域也将逐渐形成规模化的市场,发展前景良好。

12下一页
热点资讯
推荐图文

关注官方微信

手机扫码看新闻