中国服务机器人市场规模不断扩大,服务机器人相关专利申请数量持续高速增长,但个人 / 家庭类相关专利较少。我国目前在服务机器人领域的相关技术还有待成熟,在关键零部件和机器单体方面和国外还存在较大差距。虽然在服务机器人领域的研究我国起步晚,但是在 2015 年提出的《中国制造 2025》规划纲要中,已经明确将服务机器人列为十大重点发展领域之一。
(二)智能机器人发展趋势
1. 传感技术发展迅速
作为机器人基础的传感技术有了新的发展,各种新型传感器不断出现,例如:超声波触觉传感器、静电电容式距离传感器、基于光纤陀螺惯性测量的三维运动传感器,以及具有工件检测、识别和定位功能的视觉系统等。多传感器集成与融合技术在智能机器人上获得应用。单一传感信号难以保证输入信息的准确性和可靠性,不能满足智能机器人系统获取全面、准确环境信息以提升决策能力的要求。采用多传感器集成和融合技术,可利用传感信息,获得对环境的正确理解,使机器人系统具有容错性,保证系统信息处理的快速性和正确性。
2. 运用模块化设计技术
智能机器人和高级工业机器人的结构要力求简单紧凑,其高性能部件,甚至全部机构的设计已向模块化方向发展;其驱动采用交流伺服电机,向小型和高输出方向发展;其控制装置向小型化和智能化发展,采用高速CPU和32 位芯片、多处理器和多功能操作系统, 提高机器人的实时和快速响应能力。机器人软件的模块化简化了编程,发展了离线编程技术,提高了机器人控制系统的适应性。
在生产工程系统中应用机器人,使自动化发展为综合柔性自动化,实现生产过程的智能化和机器人化。近年来,机器人生产工程系统获得不断发展。汽车工业、工程机械、建筑、电子和电机工业以及家电行业在开发新产品时,引入高级机器人技术,采用柔性自动化和智能化设备,改造原有生产手段,使机器人及其生产系统的发展呈上升趋势。
3. 微型机器人开发有突破
微型机器和微型机器人为 21 世纪的尖端技术之一。我国已经开发出手指大小的微型移动机器人,可用于进入小型管道进行检查作业。预计将生产出毫米级大小的微型移动机器人和直径为几百微米的医疗机器人,可让它们直接进入人体器官,进行各种疾病的诊断和治疗,而不伤害人的健康。微型驱动器是开发微型机器人的基础和关键技术之一。它将对精密机械加工、现代光学仪器、超大规模集成电路、现代生物工程、遗传工程和医学工程产生重要影响。微型机器人在上述工程中将大有用武之地。
4. 新型机器人开发有突破
显远或遥现(telepresence或telexistance),被称为临场感。这种技术能够测量和估计人对预测目标的拟人运动和生物学状态,显示现场信息,用于设计和控制拟人机构的运动。
虚拟现实(virtual reality,VR)技术是新近研究的智能技术,它是一种对事件的现实性从时间和空间上进行分解后重新组合的技术。这一技术包括三维计算机图形学技术、多传感器的交互接口技术以及高清晰度的显示技术。虚拟现实技术可应用于遥控机器人和临场感通信等领域。例如,可从地球上对火星探测机器人进行遥控操作,以采集火星表面上的土壤。
形状记忆合金(SMA)被誉称为智能材料。SMA 的电阻随温度的变化而改变,导致合金变形,可用来执行驱动动作,完成传感和驱动功能。可逆形状记忆合金(RSMA)也在微型机器人上得到了应用。
多自主机器人系统(MARS)是近年来开始探索的又一项智能技术,它是在单体智能 机器发展到需要协调作业的条件下产生的。多个机器人具有共同的目标,完成相互关联的动作或作业。MARS 的作业目标一致,信息资源共享,各个局部(分散)动作的主体在全局环境下感知、行动、受控和协调,是群控机器人系统的发展。在诸多新型智能技术中, 基于人工神经网络的识别、检测、控制和规划方法的开发和应用占有重要的地位。基于专家系统的机器人规划获得新的发展,除了用于任务规划、装配规划、搬运规划和路径规划外,还用于自动抓取方面。
5. 移动机器人自主性逐步提高
近年来,对移动机器人的研究受到重视,自主式移动机器人是研究最多的一种。自主机器人能够按照预先给出的任务指令,根据已知的地图信息做出全局路径规划,并在行进过程中,不断感知周围局部环境信息,自主地做出决策,引导自身绕开障碍物,安全行驶到达指定目标,并执行要求的动作与操作。移动机器人在工业和国防上具有广泛的应用前景,如清洗机器人、服务机器人、巡逻机器人、防化侦察机器人、水下自主作业机器人、飞行机器人等。
四、需求与展望
(一)智能机器人发展的重点方向
首先,针对工业机器人系统,重点发展面向装备制造业的 6 类机器人系统,包括新一代与人合作型机器人系统、自动导引机器人系统、焊接机器人系统、激光加工机器人系统、真空机器人系统、洁净机器人系统等的研发。
其次,在特种机器人类别中,优先发展旋翼飞行机器人、水下机器人、空间机器人等几种具有先发优势的特种机器人。
再次,在服务机器人类别中,优先发展面向医疗的脊柱微创手术机器人系统、面向康复的手部康复及行为辅助机器人系统、面向助残的智能假肢机器人系统以及面向老年维护的家政服务机器人系统等 4 种机器人。
最后,面向工业 4.0 新型制造体系的需求,研发智能化设备与装置、全覆盖管控一体化网络、新型数据采集与监控系统、分布式智能控制系统、智能决策与管理系统、支撑制造产品全生命周期管理的信息服务平台,研发面向航空、军工、汽车、自动化仪表、高端电子等典型行业的基于机器人的智能化柔性装配和制造生产系统。
具体的机器人系统与相关应用行业及技术的关系如图 1 所示。
(二)智能机器人产业发展的关键核心技术
与各类机器人系统相对应,我国发展智能机器人产业的关键核心技术包括:

1. 机器人本体及关键零部件技术
面向未来智能机器人技术的发展需求,研究开发伺服电机技术和减速机技术,研究开发新型材料(形状记忆合金、化合物等)技术、视觉和激光等新型感知技术,为智能机器人能力的进一步提升提供原动力。
2. 工业机器人技术
面向新工业革命的需求,研发下一代工业机器人及机器人操作系统,在柔顺机电设计技术、非结构环境理解、实时认知技术、人机协同任务规划技术、自适应与可重构装配技术、安全性技术等方面进行技术变革,通过大数据、云计算为代表的信息技术与机器人技术的融合,促进机器人综合能力的提升,实现与人的紧密协作,提升制造系统的智能化, 满足新工业革命对个性化制造模式的要求,其核心技术路线图如表 1 所示。
3. 特种机器人技术
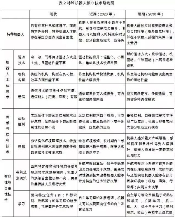
发展具有自主知识产权的海洋探测技术,研发面向资源勘探、捕捞救援、环境监测等需求的系列化海洋装备,推动产业化进程,提供我国在深远海国际竞争中的技术支撑与能力保障;研发国防建设急需的无人化机器人装备,包括面向海陆空单一环境和多栖环境的无人侦查及作战机器人系统、增强单兵能力的助力机器人、智能光电系统等;研发面向极地科考、核电站巡检、空间科学实验等需求的特种机器人系统,其核心技术路线图如表 2 所示。
4. 服务机器人技术
研究开发可在特定环境下(如家庭、医院、宾馆等)为非专业人员提供服务的智能机器人技术。针对医疗服务机器人,为了丰富传统医疗康复手段、提升医疗康复水平,研究高灵巧度的操作手臂、基于医学影像引导的手术操作系统、基于传感器的健康数据自动采集系统、定量诊断和评估系统、机器人行为的安全保障系统,研制专科型手术机器人、康复机器人、穿戴式智能假肢机器人系统、特殊需求人群的个性化护理机器人、人体腔道介入机器人等,其核心技术路线图如图 4 所示。


2025-09-02 22:13
2025-08-29 10:25
2025-08-28 11:23
2025-08-26 13:57
2025-08-22 10:52
2025-08-21 13:13
2025-08-21 13:12
2025-08-09 14:11
2025-08-04 21:48
2025-08-01 23:43