您的位置:首页 > 产品 > 工业机器人(IR) > 产品详情

睿得:全自动轻质墙板生产线

睿得:全自动轻质墙板生产线

  • 品牌:
  • 最小起订:1 
  • 供货总量:
  • 发货期限:
  • 有效期至:长期有效
  • 更新时间:2023-01-06 11:07
  • 立即询价

    加入收藏

普通商家

热门推荐

产品详情

产品参数

产品图片

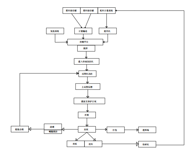
轻质墙板生产线结构紧凑,全自动生产线,无需人工介入,设备主机固定,原料配比可根据生产工艺输入参数即可,每天生产数量可通过触摸屏人工设定,由中央控制系统来自动控制各个工位的工艺流程,由机械手来完成上下料和码垛工作,大大节省了人工成本,无工伤事故,安全可靠。 生产的轻质隔墙板是环保、节能、隔音的新型建材,符合建筑模数,能实现生产的标准化、系列化、通用化、建筑施工等作业。

正是强有力的软件支持,该生产线预留通讯开发接口可以与企业的ERP等管理系统无缝衔接。提高工厂生产效率的同时,更能提升企业的核心竞争力。为企业提供快速,柔性,高效可持续优化的工业4.0智能无人工厂解决方案。